济南市工程咨询院于1992年9月经济南市人民政府批准成立,是为济南市经济社会发展、政府投资决策、重大工程项目等提供前期咨询和智力服务的综合性咨询机构,是国际咨询工程师联合会(FIDIC)会员,是中国工程咨询协会特邀常务理事单位、山东省工程咨询协会副会长单位、济南市信用协会会长单位和济南公共资源交易协会会长单位,具有国家工程咨询甲级综合资信和10个专业甲级资信,位列全国工程咨询行业智库型单位影响力第9位,跻身中型工程咨询单位营业收入100强。咨询院旨在探索以人才为第一要素、以数字化绿色化为主攻方向、统筹宏观研究与微观决策的智库建设新模式,全力打造“业内一流、国内领先”的高端智库平台。
济南市工程咨询院现有人员200余人,其中,研究生及以上学历90余人,中高级技术职称人员占80%,获得国家咨询工程师、注册监理工程师、注册造价工程师等资格证书的人员占40%以上。下设11个业务部室以及党群人事部、综合管理办公室、纪律检查部、财务管理部、总工办、服务中心等6个行政管理部室。服务专业涵盖建筑,市政公用工程,生态建设和环境工程,电子、信息工程(含通信、广电、信息化),电力(含火电、水电、核电、新能源),石化、化工、医药,机械(含智能制造),农业、林业,建材等专业。咨询院始终遵循中国特色新型智库建设的根本宗旨,厚植新型智库建设的理论根基,积极服务党和国家重大决策需求,坚持强基固本、守正创新,以人才为抓手,持续建强高端智库人才队伍,致力于搭建人才发展的优质平台,建立开放、竞争、有序的人才培养交流机制,通过多种途径和形式广聚优秀智库人才。
咨询院自成立以来,秉承“独立、科学、公正”原则积极构建开放性、迭代式、多元化的业务体系。业务范围包“双碳”研括项目咨询、评估咨询、规划咨询、产业咨询、究咨询、信用咨询、政策咨询、融资咨询及工程监理、工程造价、项目管理、全过程工程咨询等。具备从决策咨询、前期咨询、建设期咨询到运营期咨询的贯穿项目全生命周期的工程咨询能力。咨询院始终遵循中国特色新型智库建设的根本宗旨,厚植新型智库建设的理论根基,积极服务党和国家重大决策需求,坚持强基固本、守正创新,以人才为抓手,持续建强高端智库人才队伍,致力于搭建人才发展的优质平台,建立开放、竞争、有序的人才培养交流机制,通过多种途径和形式广聚优秀智库人才。
因业务需要,现进行公开招聘,有关事项公告如下:
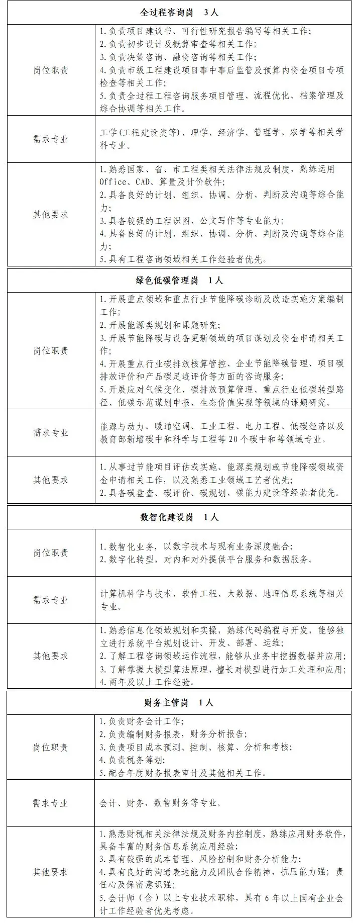
一、招聘岗位

二、招聘条件
(一)基本条件:
1.拥护党的领导,政治立场坚定,遵纪守法;
2.身体健康、心理素质良好,能够胜任岗位工作要求;具有良好的品行和职业道德素养;廉洁从业,勤勉尽责,团结合作;
3.勤于学习,善于思考,具有较强的创新意识和沟通协调能力。
(二)年龄要求:
年龄40周岁(含)以下。高层次人才(D类及以上)可适当放宽年龄。年龄计算至2025年8月31日。
(三)学历要求:
硕士研究生及以上学历。
(四)具有以下情形之一的,不得应聘:
受处分在影响期的人员或曾被开除公职的人员;正在接受审计、纪律审查,或涉嫌犯罪、司法程序尚未终结的人员;报名后构成回避关系的人员;法律法规规定不得录用的其他情形的人员。
三、招聘程序及报名方式
(一)招聘程序
本次招聘按照以下程序进行。

(二)报名时间
自发布公告之日起至2025年9月30日24:00。
(三)报名方式
1.应聘人员请认真、完整填写《济南市工程咨询院招聘报名表》(以下简称《报名表》)。
2.将报名材料按顺序合并为一个PDF文件,包括:①《报名表》;②个人简历;③身份证;④学历学位证书及教育部电子注册备案表;⑤专业技术职称(执业资格)证书(如有);⑥研究课题及论文成果(带本人姓名页、主要内容页、立项页或结题页、发表截图等);⑦在校期间成绩证明;⑧其他。
3.2025年9月30日24:00前提交报名资料。文件、压缩包命名格式均为“应聘职位-姓名-性别-应届/在职-学历-专业-学校-手机号”。
4.应聘人员应对所提供的个人资料及相关材料的真实性、有效性负责,如发现有弄虚作假或欺骗行为,将立即取消招聘资格。
5.报名链接:(链接或扫码均可)
https://buw89b5eb7j0oqu9lvg82jtl3.external.h3yun.cn/su/re/wYfka

四、福利待遇
1.按照国家有关规定缴纳六险二金,享受带薪年假、员工体检、取暖补贴、工会福利等基本福利。
2.特殊人才,可安排相应层级的管理或技术岗位。
五、联系我们
联系人:刘老师
电话:(0531)82093956
邮箱:gczxyzp@126.com
地址:济南市市中区旅游路28666号一区7号楼
原始标题:济南市人力资源和社会保障局工作动态这家市属国有企业公开招聘了
信息来源:http://jnhrss.jinan.gov.cn/art/2025/9/12/art_18309_4813341.html