2026年校园招聘现已启动,欢迎各位优秀人才的加入。
一、招聘基本条件
1.政治立场坚定,具有良好的政治素质和道德品行,恪守学术道德规范,无违规违纪等不良记录。身心健康,具有良好的沟通能力、团队精神和服务意识。
2.具有良好的职业道德,具备岗位所需的专业知识和技能,能胜任岗位工作。爱岗敬业,遵纪守法,服从医院工作安排。师德师风、医德医风良好,已取得相应国家执业资格证书。
3.本次招聘面向2026年1月1日至2026年12月31日期间毕业的2026届应届毕业生,2026年6月结业的规培学员。
4.对于经住培合格的本科学历口腔医师执行“两个同等对待”。面向社会招收的住院医师如为普通高校应届毕业生的,其住培合格当年在医疗卫生机构就业,按当年应届毕业生同等对待,经住培合格的本科学历口腔医师按专业学位硕士研究生同等对待。
二、招聘岗位及条件
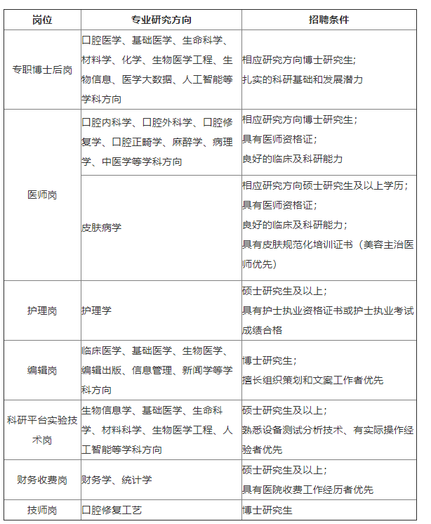
三、招聘工作安排
1.报名时间:
(1)护理岗、编辑岗、科研平台实验技术岗、财务收费岗、技师岗:即日起至2025年10月31日。
(2)专职博士后岗、医师岗:即日起至2025年11月30日。
2.报名流程:
(1)请登陆四川大学华西口腔医院招聘网,链接https://hr.hxkq.org:8888/recruit/index.html#
(2)在线注册,完善个人简历,上传附件材料;
(3)点击相应岗位提交应聘申请。
3.不接收现场纸质版简历投递。应聘者请勿更换联系电话和电子邮箱,并保持电话畅通,及时关注邮件/短信通知。提供个人信息需准确,因个人信息不实造成的后果由应聘者本人承担。
4.联系人及联系电话:郭老师李老师028-85502160。
四川大学华西口腔医学院(华西口腔医院)
2025年10月14日
原始标题:四川大学华西口腔医学院(华西口腔医院)2026年校园招聘启事
信息来源:https://www.hxkq.org/Html/News/Articles/16870.html