根据《事业单位人事管理条例》《事业单位公开招聘人员暂行规定》和《四川省事业单位公开招聘工作人员实施办法》等有关规定,经四川省教育厅备案,我单位拟面向社会公开招聘22名工作人员。现将公开招聘有关事项公告如下(本公告同时在四川省人力资源和社会保障厅官网[http://rst.sc.gov.cn,下同]“人事考试”专栏、四川省教育厅官网[http://edu.sc.gov.cn,下同]和内江师范学院官网[http://www.njtc.edu.cn/下同]上发布)。
一、招聘单位基本情况

内江师范学院是四川省人民政府举办,四川省教育厅主管的全日制普通本科高等院校,坐落于“成渝地区双城经济圈”主轴重要节点城市——四川省内江市。学校于1956年举办高等教育,秉承“明德、博学、笃行、创新”的校训,践行“扎根地方、追求卓越”的办学理念,发扬“团结奋进、负重自强”的内师精神,全面落实立德树人根本任务,全力推进学校内涵式高质量发展,目前已发展成为省属同类院校中办学条件优、学科门类齐、综合实力强,融研究生教育、普通本科教育、继续教育、留学生教育于一体的本科院校。其他详细情况请在内江师范学院网站上查阅。
二、招聘对象与基本条件
(一)招聘的对象及范围
面向全国招聘2026年7月31日前取得普通高等教育研究生学历和博士学位或具有硕士研究生学历学位且具有高级职称,并完全符合《内江师范学院公开考核招聘高层次人才条件要求一览表》(含表注,以下简称《条件要求一览表》,见附件1)要求和本公告其他要求的人员。
(二)基本条件
1.应聘人员应同时具备以下条件:
(1)具有中华人民共和国国籍,热爱社会主义祖国,拥护中华人民共和国宪法,拥护中国共产党,遵纪守法,品行端正,有良好的职业道德,爱岗敬业,事业心和责任感强。
(2)身体健康,体检合格,能正常履行招聘岗位职责。
(3)符合本公告中《条件要求一览表》所列招聘需要的条件及资格要求。其中,应聘人员本人有效学位证上的学位,应与拟报考岗位的“学位”资格要求相符;应聘人员本人有效的毕业证所载学历和所获专业名称,应与拟报考岗位的“学历”和“专业条件要求”两栏分别相符。
特别提示:不符合报考条件者,请勿报考,否则取消报考或聘用资格,责任由应聘人员自负。
2.有下列情况之一者,不得报考:
(1)曾受过各类刑事处罚的。
(2)曾被开除公职的。
(3)被开除中国共产党党籍的。
(4)有违法、违纪行为正在接受审查的。
(5)按照《事业单位公开招聘人员暂行规定》和《四川省事业单位公开招聘工作人员实施办法》的相关规定应当回避的。
(6)尚处于国家和我省规定的最低服务期和试用期内的公务员、事业单位人员。
(7)按照《关于加快推进失信被执行人信用监督、警示和惩戒机制建设的意见》规定,由人民法院通过司法程序认定的失信被执行人;其他政策法规明确不得招聘为事业单位工作人员的失信人员。
(8)法律法规等规定的其他不能报考事业单位的情形。
三、招聘岗位、名额
本次招聘均在事业单位经批准设置的岗位内招聘,招聘名额为22名。具体岗位见《条件要求一览表》。
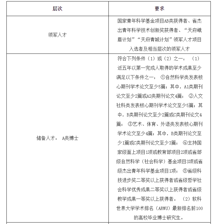
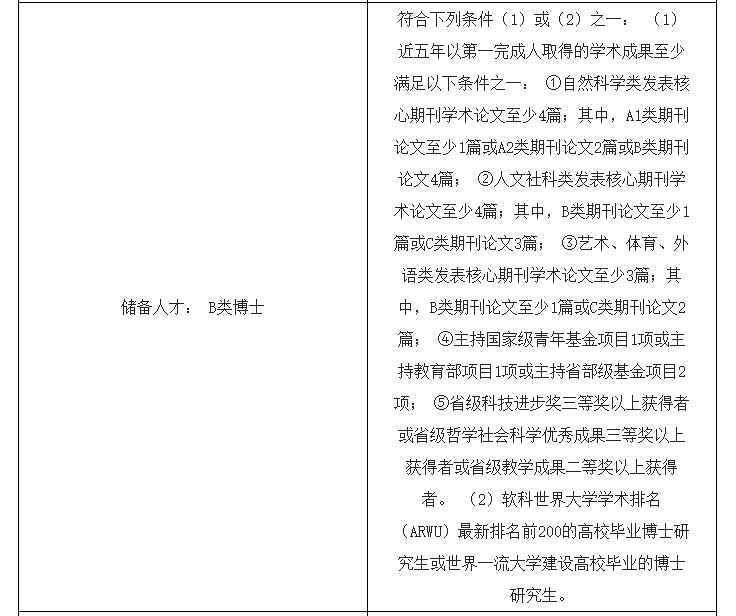
四、层次要求



注:
1.紧缺学科为:马克思主义理论(0305)、数学(0701)、计算机科学与技术(0812)、电子科学与技术(0809)、电子信息(0854)、外国语言文学(0502)、信息与通信工程(0810)
2.重点建设学科专业为:课程与教学论(040102)、学科教学(045102—045113)
五、报名
此次招聘采取网络报名的方式,应聘人员应对报名资料的真实性、准确性和完整性负责。因提供不真实、不准确、不完整报名资料造成的责任由应聘人员自负。报名时间自公告发布之日起至2026年7月31日。学校根据报名情况适时组织面试,应聘人员将以下电子材料压缩打包发送至内江师范学院专用招聘邮箱:rsc@njtc.edu.cn。
报名材料和邮件标题为:学历学位+专业+姓名。(例:博士研究生+教育学+张三)。
(一)《内江师范学院公开考核招聘高层次人才应聘登记表》(以下简称《应聘登记表》,见附件2)。
(二)有效身份证扫描件。
(三)博士研究生毕业证书、学位证书扫描件(报名时尚未取得学历、学位证书的博士研究生,提供学生证原件扫描件、学校主管毕业生就业工作部门开具的就读院系及专业等情况的证明扫描件)。
(四)留学人员提供“教育部留学服务中心国外学历学位认证书”扫描件。
(五)近五年以第一完成人取得的学术成果扫描件1份。
(六)应聘思政教师人员,提供组织关系所在党组织出具的政治面貌证明扫描件1份。
(七)具有职称人员,提供职称资格文件或证书扫描件1份。
六、资格审查
应聘人员提交报名材料后,由二级学院结合本部门发展与学科建设需求对应聘人员学科专业、研究方向、科研成果等材料进行资格初审。通过资格初审的应聘人员按二级学院要求的时间和地点提供以下材料参加面试资格审查:
(一)《应聘登记表》一式一份(粘贴近期2寸免冠彩色证件照片)。
(二)有效身份证原件和复印件1份。
(三)研究生学历的毕业证、博士学位证原件和复印件1份。资格审查时尚未取得学历、学位证书的博士研究生,提供学生证原件和复印件1份,以及学校主管毕业生就业工作部门开具的就读院系及专业等情况的证明原件及复印件1份。应聘人员的学历、学位以其本人毕业证书、学位证书作为判断依据,专业名称以其毕业证书载明的专业名称为准。
(四)留学人员,提供“教育部留学服务中心国外学历学位认证书”原件和复印件1份。留学人员因所学专业未列入国家教育行政部门颁布的学科专业目录的,由我校通过相关高校进行第三方专业认定,认定与招聘专业为相似专业的视为专业条件合格。
(五)近五年以第一完成人取得的学术成果原件及复印件1份。
(六)应聘思政教师人员,提供组织关系所在党组织出具的政治面貌证明原件及复印件1份。
(七)具有职称人员,提供职称资格文件或证书原件及复印件1份。
资格审查中,凡不符合报考资格条件的,资格审查不予通过。不能按要求提供有关证件和证明以及未按时参加资格审查的,视为自动放弃,取消其面试资格。
七、考核
(一)二级学院考核
二级学院根据应聘情况,分期、分批通知应聘人员参加考核,具体时间、地点等安排以二级学院通知为准,考核不设开考比例。考核具体方式为试讲或公开做学术报告。
二级学院根据《应聘登记表》上所留联系电话直接通知其考核时间、地点。因应聘人员联系电话留错或通讯不畅通导致不能参加考核的,视为自行放弃其考核资格,责任自负。
(二)学校考核
人事处对通过二级学院考核的应聘人员的相关材料进行资格复审,核实应聘人员的基本情况、科研成果,并成立公开招聘工作考核小组,对通过学院考核人员进行复试。复试采用线上、线下结合的方式分批进行,考核方式为个人陈述和专业答辩,重点考察应聘者的动机意愿、语言表达、人际关系、心理健康等方面。
二级学院考核和学校考核均采用面试的方式进行,面试最低合格分数线为80,面试成绩低于该分数线的,不得进入公开招聘下一环节。
考核通过后,相关二级学院与应聘者商定聘期目标任务,并报学校人事处审核。人事处组织考核专家组在综合考虑应聘者进校前已取得的学术成果和聘期目标任务的基础上核定待遇。
八、体检
通过学校组织考核的应聘人员确定为体检人员,体检由学校统一组织在内江市二级甲等及以上综合性医院进行。
体检的项目和标准参照《四川省教育厅关于印发〈四川省申请认定教师资格人员体检办法〉的通知》(川教〔2004〕295号)、《四川省教育厅关于调整〈四川省申请认定教师资格人员体检工作指导意见〉的通知》(川教〔2007〕102号)、《四川省教育厅关于调整〈四川省申请认定教师资格人员体检工作指导意见〉有关条款的通知》(川教〔2010〕26号)、《关于进一步规范入学和就业体检项目维护乙肝表面抗原携带者入学和就业权利的通知》(人社部发〔2010〕12号)和《关于对怀孕考生参加体检有关问题的复函》(国公考录函〔2009〕7号)的要求执行。其中,乙肝检测项目按人社部、教育部和卫健委《关于进一步规范入学和就业体检项目维护乙肝表面抗原携带者入学和就业权利的通知》的要求执行。
除按规定应当场或当天复检并确认体检结果的项目外,招聘单位或体检人员对体检结论有异议的,可在接到体检结论通知之日起7日内提出复检申请。复检只进行1次,由内江师范学院指定到除原体检医院以外的二级甲等及以上综合性医院进行,体检结论以复检结论为准。体检所产生的一切费用由应聘人员承担。
九、综合考察
我校对通过体检人员的思想政治表现、遵纪守法、道德品质、个人诚信、能力素质、学习和工作表现、廉洁自律以及是否需要回避等方面的情况进行考察,对违法犯罪情况进行查询,并对其与报考相关的人事档案等材料的真实有效性和报考资格进行核实确认。
十、公示
面试、体检、综合考察合格者由我校确定为拟聘用人员,在四川省人力资源和社会保障厅官网“人事考试”专栏、四川省教育厅官网及内江师范学院官网上公示7个工作日。
公示内容包括拟审核确认人员的姓名、性别、出生年月、毕业院校、专业、学历学位、职称等,并公布监督举报电话接受社会监督和举报。对公示期间反映有严重问题并查有实据、不符合报考条件的,取消被公示人拟聘资格,不予审核确认;对反映有严重问题,但一时难以查实或难以否定的,暂予审核确认,如经核实不符合报考条件的,取消聘用资格。公示期间因被公示人弃权或因其被举报查实取消资格后出现的空额,不再递补。公示后,因公示无异议人员弃权等原因出现的空额不再递补。
十一、审核确认和办理聘用手续
公示无异议人员由我校通知报送以下材料的时间和地点。
(一)在职人员应提供原单位出具的同意其到新单位应聘的书面材料(通过我校审核确认后,在职人员再按要求提供正式同意解除聘用〈劳动〉合同或者同意流〈调〉动的书面材料)或者生效的劳动〈人事〉争议仲裁裁决书等有效书面证明材料以及有效的毕业证书和学位证书等其他规定材料。
(二)2026届毕业生须在2026年12月31日前提供毕业证书、学位证书等其他规定材料。
(三)按规定应提供的其他材料。
我校负责对应聘人员所提供材料的真实性进行审查,并对符合公告要求的拟聘人员进行审核确认。通过学校审核确认的人员,取得聘用人员资格。
我校根据公开招聘有关规定,以书面的方式通知取得聘用资格的人员在规定的时间内到单位报到,并按照有关规定签订事业单位人事聘用合同,实行事业单位聘用制管理。
逾期或不能按要求提供相关材料的以及通过审核确认后未按规定时间报到的,视为自动放弃,取消其拟聘(聘用)资格。
十二、纪律与监督
我单位在公开招聘中,将确保信息、过程、结果公开,接受社会及有关部门的监督。对违反规定、弄虚作假聘用的人员一经查实,取消其聘用资格,并对相关人员按照有关规定进行严肃处理。凡违反人事部令第6号第三十条和考风考纪规定,特别是不按公告进行资格审查的,按《事业单位公开招聘违纪违规行为处理规定》等规定严肃处理,情节严重的给予政纪党纪处分,构成犯罪的,依法追究刑事责任。
对违反《事业单位公开招聘违纪违规行为处理规定》且记录期限为5年或长期的应聘人员,将纳入云贵川渝四省市事业单位公开招聘应聘人员诚信档案库,作为事业单位聘用工作人员的重要参考。
十三、特别提示
(一)本次招聘过程中如有调整、补充等事项,在省人社厅官网“人事考试”专栏、省教育厅官网及内江师范学院官网予以发布公告。因应聘人员不主动、不按要求登录相关网站查阅相关信息,导致本人未能按要求参加考核、体检、考察、聘用的,责任自负。
(二)应聘者应确保联系方式正确、畅通。否则因无法与应聘者取得联系所造成的后果,由应聘者自行负责。
(三)应聘者应符合公布岗位的资格条件,报名时提供的有关材料必须真实、准确。如有不符或弄虚作假的,一律取消拟聘(聘用)资格,已签订的协议无效。
十四、联系方式
邮箱:rsc@njtc.edu.cn
政策咨询电话:
0832-2340886(内江师范学院人事处)
监督电话:
0832-2341900(内江师范学院纪委)
028-86110025(四川省教育厅人事处)
地址:四川省内江市东兴区红桥街1号
内江师范学院
2025年10月24日
原始标题:内江师范学院考核招聘高层次人才公告
信息来源:https://www.scpta.com.cn/front/News/info/09e179b9275c4fc7913dfa56f74e7ee5?t=67