为进一步增强全县消防救援力量,提升防范化解重大安全风险、应对处置各类灾害事故能力,根据习近平总书记关于《进一步提升基层应急管理能力》重要讲话精神,并结合濉溪经济开发区特勤消防站建设和辖区实际,濉溪经济开发区现面向全社会公开招聘政府专职消防队员,现将有关事项公告如下:
一、招聘计划
拟招收政府专职消防队员40名,均为男性。政府专职消防队员指在政府专职消防队或补充到消防救援队伍中从事灭火救援等工作的专业人员,工作单位为濉溪经济开发区特勤消防站。
二、招聘条件
(一)一般应具备下列条件
1.具有中华人民共和国国籍;
2.拥护中华人民共和国宪法,遵守国家法律法规,具有良好的道德情操和心理素质、纪律观念较强,能够保守工作秘密;
3.自愿从事救援工作,具有忠诚、奉献、吃苦耐劳的精神,服从组织分配;
4.身体健康,无精神疾病史,无遗传、慢性或传染性疾病,无不良嗜好,五官端正,无烟疤、纹身,身高165CM以上,体格检查应符合国家综合性消防救援队伍招录消防员的体检要求;
5.国家明确规定的优待对象同等条件下优先录用;
6.遵纪守法,无违法犯罪记录,政治审查合格;
7.具有高中(含)或同等及以上学历;
8.年龄在18周岁至28周岁(出生日期为1996年10月至2007年10月)的男性公民;退出消防员、退伍军人、公安院校毕业生、普通高校毕业生、装备技师、持B2驾驶证以上人员年龄可放宽至30周岁(出生日期为1994年10月以后)。
(二)有下列情况之一的不得报考
1.本人或家庭成员、近亲属参加非法组织、邪教组织或者从事其他危害国家安全活动的;
2.本人家庭成员被判处刑罚、正在服刑或者正在接受调查的;
3.受过刑事处罚或者涉嫌违法犯罪尚未查清的;
4.曾编造、散布有损国家声誉、反对党的理论和路线方针政策、违反国家法律法规的;
5.曾因吸毒、嫖娼、赌博受到处罚的;
6.曾被行政拘留、司法拘留的;
7.曾被开除公职、辞退、解聘的,开除军籍或者因违纪违规被开除的;
8.有个人不良信用记录的和其他不适宜从事政府专职消防员工作的;
9.对已评定残疾等级和有严重伤病治疗记录等不适宜从事消防救援工作的不予招录;
10.法律规定不得聘用的其他情形。
三、招聘程序
本次招聘工作按照发布公告、报名、资格审查、体能测试、心理测试、面试、体检、政治审查、公示、培训与聘用的程序进行。
(一)发布公告
2025年10月24日在濉溪县人民政府网(https://www.sxx.gov.cn/)发布招聘公告。
(二)报名与资格审查
1.报名方式:采用在濉溪县人事考试网上服务平台(http://sx.pzhl.net/index.php)网络报名方式。
2.报名时间:2025年10月27日9:00至10月31日17:00,逾期不再报名。
3.所需材料:一般包括身份证、毕业证、学历认证报告、退伍证、驾驶证、相关技能证书、近期免冠照片、无违法犯罪记录证明、《报名登记表》等原件及复印件。如有获区(县)级及以上党委、政府表彰的需提供表彰证书。上传资料要求转换为PDF格式。
报考人员报名后,11月1日17:00前可随时登录濉溪县人事考试网上服务平台查询是否通过资格审查。资格审查贯穿招录工作全过程,对提供虚假材料、故意隐瞒实情、应聘考核舞弊的,一经查实立即取消聘用资格。
通过资格审查的报考人员,可于11月2日16:00前登录濉溪县人事考试网上服务平台按规定缴纳体能测试费用55元/人(逾期未缴费的视为自行放弃)。报考人员可于11月3日至11月5日从濉溪县人事考试网上服务平台自行下载并打印《准考证》。考试时间、地点见准考证。
(三)考试及加分政策
考试分为体能测试、心理测试和面试,体能测试、面试分值均为100分。考试总成绩=体能测试成绩×60%+面试成绩×40%。成绩均保留小数点后两位(第三位小数按照“四舍五入”办法处理)。
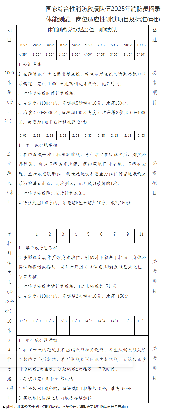
1.体能测试。标准参照《国家综合性消防救援队伍消防员招录体能测试、岗位适应性测试项目及标准》执行,对资格审查合格的应聘政府专职消防员进行体能测试,测试项目为1000米跑、立定跳远、单杠引体向上、10米×4往返跑。
体能测试总成绩=1000米成绩×40%+立定跳远成绩×20%+单杠引体向上成绩×20%+10米×4往返跑成绩×20%。成绩均保留小数点后两位(第三位小数按照“四舍五入”办法处理)。
体能测试满分为100分,体能测试实行量化评分,单项设最高分(100分),单项成绩为0分或者体能测试总成绩60分以下的予以淘汰,不得进入心理测评环节。
2.心理测试。测试采用消防员招录心理测查系统,由系统自动评判测查结果,心理测试不合格人员不再组织复测。心理测试由县消防救援局负责组织实施。
3.面试。体能测试及心理测试结束后,按招考计划数1:2的比例从心理测试合格人员中按体能测试成绩高分到低分确定面试人选。如进入面试最后一名出现体能测试总成绩并列时,并列者一同进入面试。面试采取结构化面试的方式进行,主要考核面试人员综合分析能力、逻辑思维能力、应急应变能力(含职业责任感、竞争意识、创新能力等)。进入面试环节的应聘人员按规定缴纳面试费用80元/人。
4.加分政策。按照国家、省表彰或党内表彰相关规定,对获区(县)级以上党委、政府表彰的应聘人员,按照区(县)级1分、市级2分、省级及以上3分的原则在体能测试总成绩中加分;同一项工作获同一层级表彰的只计一次,受到不同层级表彰的,只计一次最高分。在部队获得三等功及以上的,每次加1分。累计加分最高不超过5分。
(四)体检与政治审查
根据总成绩,按招聘计划1:1的比例确定体检对象。如出现最后一名合成总成绩相同,则按体能测试成绩高低确定排序,体能测试成绩仍相同的,一并进入体检。
统一组织体检,费用由应聘人员自理;体检标准参照《消防员职业健康标准》(GBZ221-2009),具体以医院体检结果为准。
体检出现缺额或不合格的,在应聘人员中按总成绩从高分到低分依次等额递补。
对体格检查合格的应聘人员的政治思想、遵纪守法、道德品质以及学历等情况进行全方面政治审查,政审不符合条件的应聘人员直接淘汰。
政治审查出现不合格的,在应聘人员中按总成绩从高分到低分依次等额递补。体检和政治审查递补均不超过两次。
(五)公示
对拟聘用人员在发布公告的网站进行公示,公示期为5个工作日。
(六)培训与聘用
1.培训。政府专职消防队员拟录取人员将开展不少于2个月的集中培训。集训期间原则上不得请假。
2.聘用。政府专职消防队员拟录取人员实行试用期制,试用期为三个月,试用期满且考核合格,由濉溪经济开发区特勤消防站统一签订用人合同。(试用期间非正当原因退出的,须返还个人工资,补缴伙食费。)。
四、日常管理和工资待遇
1.政府专职消防员按月发放工资,按工作年限和晋升等级逐步调整工资标准。试用期工资为2600元每月,正式聘用后初级专职消防员工资不低于当地最低工资标准的2倍。
2.工作期间实行准军事化管理,24小时驻队执勤。除有重要勤务外,每月休息不少于8天。
五、特别说明
1.此次招聘不开展任何有偿咨询、培训;不通过其他任何中介、机构或个人进行代招。
2.应聘人员应随时关注公告发布情况,因自身原因未能按时参加招聘的,视为自动放弃。
3.对于曾经或正在患有不易发现的疾病,如间歇性精神病、癫痫等疾病,在招聘阶段未如实报告的,在培训或试用期、工作期间再发病的,解除劳动合同。
六、信息公开
本次招聘工作严格遵守“公开、公正、竞争、择优”的原则,按照政策规定、条件标准和工作程序,严格把关、严守纪律,坚决杜绝弄虚作假、徇私舞弊等不良现象,并主动接受有关部门及社会公众监督。对违反工作纪律的工作人员和其他相关人员,按照相关规定严格追究责任。
报名咨询电话:0561-6085230(濉溪县人社局事业股)
监督电话:0561-6080057(濉溪经济开发区纪检监察工作委员会)
附件:附件:濉溪经济开发区特勤消防站2025年公开招聘政府专职消防队员报名表.docx.docx (15.9 KB)
濉溪经济开发区特勤消防站
2025年10月24日
原始标题:濉溪经济开发区特勤消防站2025年公开招聘政府专职消防队员公告
信息来源:https://www.sxx.gov.cn/zwgk/public/1731/64839657.html