闽都创新实验室(以下简称“实验室”)于2019年9月获福建省委省政府授牌成立,是福建省首批四家省级创新实验室之一。实验室由福州市人民政府牵头建设。
实验室围绕光电信息科技与产业领域,布局战略性先进光电材料、新型照明与显示、高速通讯与感知等三大研究方向,实现光电信息产业核心技术自主可控,建成国际一流的光电信息材料器件集成与应用的综合研究创新平台、创新创业创造高地和高层次人才培养基地,为推动高质量发展超越、促进光电信息产业集群跨越式发展和产业结构优化升级提供强有力科技支撑。
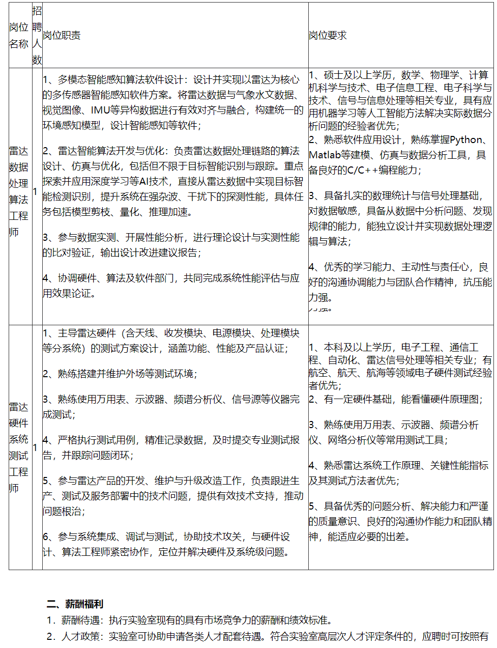
全固态航海雷达研发与产业化项目主要研制兼容现有磁控管雷达和新体制固态雷达信号的新型一体化雷康,解决现有航海磁控管雷达耗电大、辐射强、分辨率低、抗干扰弱、磁控管寿命短、依赖进口以及现有雷康无法应答固态雷达信号限制了固态雷达在航海领域的推广和使用等问题,实现对现有雷康的升级换代,打开了航海雷达固态化的大门,并进一步研制国产化固态航海雷达,打破国外企业对航海雷达产品的垄断地位,实现国产固态航海雷达产业化,开拓全球大市场。根据工作需要,项目组拟招聘以下岗位:
一、招聘需求

3.职称评定:根据相关政策规定申请职称评定。
4.人才培养:实验室坚持绩效和目标导向,在职称评定、学术交流与培训、科研绩效支出等方面向青年骨干人员倾斜,助力青年人才快速成长。
5.基本保障:按照福州市相关缴费比例缴纳五险一金,享受国家规定的各类假期、带薪年休假及年度体检等福利待遇。
三、应聘流程
1.应聘申请材料:应聘申请表、身份证/护照、学历/学位证书、学术成就目录、获奖证明、专利证书等复印件以及本人认为有必要提供的其他相关材料;
2.材料以“岗位名称+姓名+项目名称”命名发送至:Talentsfjoel.cn
3.招聘考核分为资格审查、专家面试、室务会审批等环节。对于通过资格审查的应聘者,由实验室组织评审专家对应聘者进行面试。相关岗位未招满前,岗位招聘启事长期有效。应聘申请材料恕不退还,实验室将予以严格保密。
四、联系方式
1.联系电话:+86-0591-63662691,林老师。
2.实验室网址:http://fjoel.cn/
原始标题:闽都创新实验室全固态航海雷达研发与产业化项目组招聘启事
信息来源:http://www.fjoel.cn/rczp/shzp/202510/t20251030_792936.html