一、学校简介
山东文化产业职业学院创办于2009年,是经山东省人民政府批准、国家教育部备案,由大众报业集团创办的全日制普通高等学校,是山东省第一所专门为文化产业发展培养应用型人才的综合性高等院校。
学校设传媒学院、美术与艺术设计学院、工商管理学院、医养健康学院、轨道交通学院、智能制造学院、信息工程学院、华为现代产业学院、音乐与舞蹈学院、打击乐学院、大兴电影学院、数字经济学院、凤凰数媒创意学院、马克思主义学院等14个二级学院,开设60个专科专业、8个自考本科专业,倡导“专科入学,本科毕业”,面向全国招生。
为贯彻落实《国家银龄教师行动计划》《教育部办公厅关于做好银龄教师支持民办教育行动实施工作的通知》,全面实施推进人才强校战略,现面向社会公开招聘相关学科专业领域的高校高水平退休教师。
二、应聘条件
(一)具有中华人民共和国国籍,热爱祖国,热爱教育事业。
(二)已正式办理或即将办理国家规定的退休手续,原则上年龄一般在63周岁(含)以下,且身体健康、个人素质良好。
(三)退休前曾在国内高等院校或科研院所从事科研教学工作,有较强的教学能力。具有副高级及以上专业技术职务,原则上需具有高等学校教师资格证。
(四)退休前长期在本专业(行业)技术领域、生产一线工作,一般应具有高级及以上专业技术职务(职称)或高级工及以上职业技能等级。
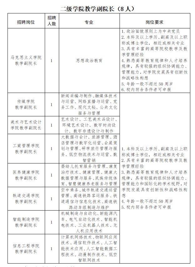
三、招聘专业
马克思主义学院:马克思主义理论、思想政治教育、政治学、哲学、历史学等相关专业
传媒学院:新闻采编与制作、融媒体技术与运营、网络直播与运营、党务工作、现代文秘、公共文化服务与管理、汉语言文学等相关专业
美术与艺术设计学院:艺术设计、工艺美术品设计、环境艺术设计、数字时尚设计、数字非遗设计与制作等相关专业
工商管理学院:大数据与会计、英语、旅游管理、酒店管理与数字化运营、会展策划与管理、研学旅行管理与服务、低空物流技术与运营、数智营销等相关专业
医养健康学院:婴幼儿托育服务与管理、康复治疗技术、健康管理、健康大数据管理与服务、民族传统体育、智慧健康养老服务与管理、体育、心理健康教育等相关专业
轨道交通学院:空中乘务、城市轨道交通运营管理、高速铁路客运服务、铁道通信与信息化技术、高速铁路动车组制造与维护等相关专业
智能制造学院:机械制造与自动化、新能源汽车、电气自动化技术、智能机电技术、工业机器人技术、无人机应用技术等相关专业
信息工程学院:计算机网络技术、物联网应用技术、通信软件技术、人工智能技术应用、人工智能数据工程技术、动漫制作技术、数学、低空智联网技术等相关专业
四、聘用类型
(一)教学型:具有教授、副教授职称或同等专业技术职务,教学周课时量4-6学时。
完成周课时量,组建教学团队,对团队中青年教师进行备课、听课、评课等教学指导,指导青年教师团队完成青岛市级及以上教学改革项目的申报,完成学院交给的其他教育教学任务。
(二)教学科研型:具有教授、副教授职称或同等专业技术职务,教学周课时量2-4学时。
完成周课时量,组建教学或科研团队,对团队中青年教师进行备课、听课、评课等教学指导,指导青年教师团队完成青岛市级及以上教学改革项目的申报,或青岛市级及以上科研课题的申报,主讲学术报告,完成学院交给的其他教育教学任务。
以上所有事项,均须以山东文化产业职业学院为第一单位,均可享受学校内部奖励政策。没有量化的指标在协议中另行约定。
五、聘用待遇
待遇标准:一事一议,一人一案,根据每人目标任务确定薪酬待遇后签订协议。
六、应聘程序
(一)应聘人员将以下材料打包发送至组织人事处邮箱zhaopin@sdcivc.edu.cn和各学院邮箱,邮件主题统一命名为“应聘学院+专业+姓名+银龄教师”。
1.《山东文化产业职业学院聘用银龄教师申报表》;
2.学历学位证书、高校教师资格证、专业技术职务资格证原件扫描件;
3.退休证或退休证明原件扫描件;
4.体检报告(近六个月内县级以上医院盖章)原件扫描件。
(二)二级学院对应聘材料进行审核,会同组织人事处对符合任教资格者进行面谈。
(三)学校审批通过后,由组织人事处办理聘用手续。
七、简历投递及应聘咨询

八、纪律与监督
1.应聘人员对申报表信息负责,确保信息准确性与真实性,由于信息不实造成的一切后果皆由本人自行负责。应聘人员的资格审查贯穿招聘工作的全过程,对发现不符合应聘资格或弄虚作假等各种违规问题的,不论哪个阶段、哪个环节,一经查实,取消应聘或聘用资格。
2.在招聘期间,如不按时参加面试、办理有关入职手续等,视为自动弃权。
3.我校未在校外设立任何形式的招聘机构,也未与任何社会机构和个人联合招聘。我校的招聘工作均由学校组织人事处直接实施,不收取任何费用。
相关附件:山东文化产业职业学院聘用银龄教师申报表.docx (27.4 KB)
原始标题:山东文化产业职业学院2026年“银龄教师”招聘公告
原始链接:https://www.sdcivc.edu.cn/xxgk/26c140937f5f40fd833c69c024ea9856.htm