为有效履行防范化解重大安全风险、应对处置各类灾害事故的职责使命,苏州太湖国家旅游度假区消防救援大队现面向社会公开招聘政府专职消防员。有关事项公告如下:
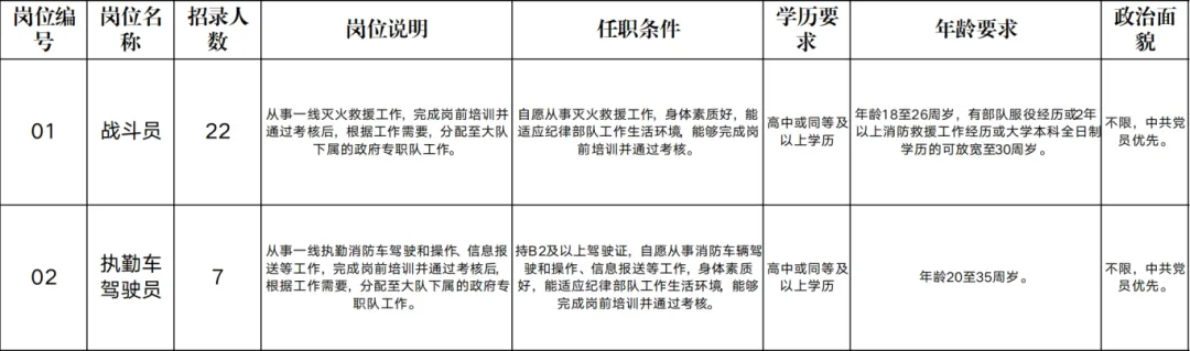
一、招聘计划

二、报考资格条件
(一)共同条件
1.具有中华人民共和国国籍的公民;
2.拥护中华人民共和国宪法,拥护中国共产党领导和社会主义制度;
3.具有良好的道德品行,热爱消防救援事业,具有忠诚、奉献、吃苦耐劳的精神,有高度的服从意识和团队协作精神;
4.具有正常履行职责的身体条件;
5.本人没有违纪违法、被开除公职或辞退等不良记录,本人征信报告无不良记录;
6.报考人员需准备相关材料,材料包括身份证、户口本、学历证书、学位证书(大学专科及以上学历的附学信网查询结果)、无犯罪记录证明、个人征信记录及其他相关材料);
7.符合下列条件者优先:具有本市常住户口或取得本市居住证的优秀青年、中国共产党党员、解放军和武警部队退役军人、退出的国家队消防员和其他具有消防救援相关工作经历的人员、国家二级(以上)运动员。
(二)岗位条件
1.战斗员
男性,具有高中或同等及以上学历;年龄18至26周岁,有部队服役经历或大学本科全日制学历的可放宽至30周岁。
2.执勤车驾驶员
男性,具有高中或同等及以上学历;年龄20至35周岁;报名驾驶员岗位人员应持有地方B2级及以上驾驶证,驾龄满1年。
(三)不予招录的情形
1.受过刑事处罚或者治安管理处罚的;
2.有个人不良记录的;
3.因违纪违规被开除辞退的;
4.受过党(团)、政纪处分的;
5.家庭主要成员、直接抚养人、主要社会关系成员或者对本人影响较大的其他亲属涉嫌违法犯罪正在被调查处理,或者正在被侦查、起诉或者审判的;家庭主要成员、直接抚养人、主要社会关系成员或者对本人影响较大的其他亲属有危害国家安全行为的或者有严重政治性问题的;
6.有影响工作的慢性腰腿痛、扁平足(足弓消失)、严重脱肛、疝气等疾病、主要器官或者部位有手术史;
7.有纹身及影响面容、外观、功能的瘢痕;
8.有疥疮、与麻风病人同吃同住等密切接触史、牛皮癣、头部黄疸、吸毒、性病以及其他传染病等;
9.有经常胸痛、心慌、腹泻、吐酸水、咳嗽、哮喘、贫血、肾炎、结核病、肝炎(携带者)等;
10.有癫痫(羊角风),经常头痛、头晕、晕厥,有精神病史,严重口吃(结巴)等;
11.有遗尿症、梦游症等症状;
12.有骨、关节、滑囊疾病或损伤及其后遗症,骨、关节畸形,胸廓畸形,习惯性脱臼,颈、胸、腰椎骨折史,腰椎间盘突出,强直性脊柱炎,影响肢体功能的腱鞘疾病;
13.有腰椎间盘突出、半月板损伤、韧带损伤、强直性脊柱炎等疾病,影响从事消防救援工作的;
14.有颅脑外伤,颅脑畸形,颅脑手术史,脑外伤后综合征等;
15.已评定残疾等级、有其他严重疾病,身体明显缺陷、功能异常等;
16.有法律规定的其他情形。
三、报名办法
1.本次报考采取通过网络平台报名(见附件)。报名时间:2026年3月18日起,截止时间视招录情况而定,截止后同步关闭招录二维码。
2.应聘人员根据自身情况及报考岗位的资格条件和专业要求,在报名时填写一个报考岗位。
3.实行告知承诺制。考生报名时须按照公布的报考条件和岗位要求,如实填写报名信息。报考人员应对网上提交的信息和材料负责,如个人填报信息失真、不符合报考条件和岗位要求,由此造成的一切后果,责任自负。
四、应聘考核
报考战斗员、执勤车驾驶员岗位的需参加面试、体能测试、心理测试;执勤车驾驶员还应进行驾驶技能测试。考核具体时间、内容、地点及有关要求另行通知。
(一)资格审查
由苏州太湖国家旅游度假区消防救援大队对报名人员进行初步资格审查。通过初审者,需按通知要求,携带相关材料(原件或复印件)进行现场复核。
(二)体能测试与心理测试
战斗员、执勤车辆驾驶员体能测试项目及标准参照《国家综合性消防救援队伍年度消防员招录体能测试、岗位适应性测试项目及标准》执行,体能测试科目为:1000米跑、俯卧撑、10*4往返跑。
心理测试:采用消防员招录心理测查系统进行,测试未通过者不予招录。
(三)驾驶技能测试
执勤车辆驾驶员需参加驾驶技能测试,考察履职所需的基础驾驶技能。
(四)面试
在体能、心理测试合格人员中确定面试人选,重点考察语言表达、逻辑思维、责任感、团队协作及应急反应能力等。
(五)入职前体检
1.体检机构:指定三甲医院。
2.项目:消防员入职体检、传染病筛查(乙肝两对半检查、梅毒检查、HIV艾滋病检查、吸毒检查)。
3.费用:报名人员自理。
入职集训与聘用
(一)入职集训:拟录用人员需参加为期3个月的岗前封闭式集训,集训第一个月内与用人单位签订劳动合同,集训期满并考核合格者,首次合同期3年。集训期间发放实习工资,缴纳社保、公积金。集训由苏州太湖国家旅游度假区消防救援大队组织实施,重点开展体能、技能、条令法规和思想政治教育。
(二)人员聘用:拟录用人员按照规定的程序和标准择优确定,签订劳动合同,参加岗前培训和考核,试用期为3个月。未能通过考核或未能完成岗前培训任务的,不予转正。
五、工资薪酬
政府专职消防员入职后第一年月平均到手工资不低于7000元,此后随着工作年限、岗位职务调整等逐年递增。
六、工作时间及休息模式
政府专职消防员实行轮休制和年休制相结合的休息模式,工作时执行24小时驻勤制。入职满6个月后可以享受10天假期,入职第13个月起可享受轮休假或者探亲假中的一项:选择轮休假的(需配偶或父母在本设区市生活)每周休息1个白天、2个晚上,此外根据工作年限每年享有10~30天假期;选择年休假的,根据工作年限每年享有40~45天假期。婚假、陪产假、丧假等不计入年休假假期。
七、福利待遇
1.高温补助、工会福利。
2.每年年底根据年度考评情况发放年度绩效考评奖,表现优秀者给予立功授奖并发放相应奖金。
3.统一办理基本养老、基本医疗、失业、工伤、生育等社会保险、住房公积金;每年单位购买人身意外伤害保险和大病医疗保险。
4.单位每年组织1次免费的职业健康体检。
5.在队执勤期间,单位提供统一的被装和集中食宿。
6.纳入国家综合性消防救援队伍职业荣誉体系,参加各类表彰评选。
7.工作满1年需要落户苏州的,可按照《苏州市流动人口积分管理计分标准》加100分。
八、招聘咨询
咨询电话:13771903295、18912641119(陈德快)
接听时间:(工作日上午9:00-11:30,13:30-17:00)
请报考人员密切关注通知,注意接听电话和接收消息,因自身原因未能按时参加招录程序的,视为主动放弃。
九、特别提示
此次招聘由苏州太湖国家旅游度假区消防救援大队组织,不委托任何代理机构或个人开展招聘工作,不指定辅导用书,不收取任何报名考试费用。资格审查贯穿招录工作全过程,对提供虚假材料、故意隐瞒实情,以及在应聘考核中作弊的,一经查实立即取消聘用资格。报考人员应根据公告安排及时查阅报名系统中有关信息,注意接听接收电话和消息通知,因报考人员自身原因未能按时参加招录工作的,视为主动放弃。
特此公告。
附件:苏州太湖国家旅游度假区消防救援大队公开招聘报名表

苏州太湖国家旅游度假区消防救援大队
2026年3月18日
原始标题:苏州太湖国家旅游度假区消防救援大队面向社会公开招聘政府专职消防员公告
原始链接:https://mp.weixin.qq.com/s/k0FCl1MlUfzDt800SnGLFg