因工作需要,台州市公安局路桥分局决定面向社会公开招聘警务辅助人员(下称辅警)20名。现将相关事项公告如下:
招聘对象及要求
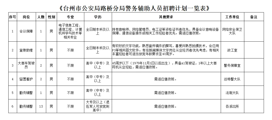
(一)招聘对象具体岗位及报考条件详见下表。

(二)基本要求
1.拥护宪法,遵守法律法规、社会公德,品行端正;
2.热爱公安事业,具有履行职责的身心条件和工作能力;
3.思想政治素质好,无违法犯罪记录和工作劣迹;
4.浙江省内户籍,年龄在18周岁至30周岁(1994年11月至2007年11月期间出生,个别岗位特别说明的除外)。
5.五官端正,体表无纹身,个体形象好,双眼矫正视力4.8以上;
6.须具有国家承认的学历,且符合报考职位所需的学历和专业要求。
7.下列人员可以优先录用:烈士遗属,因公牺牲的军人、人民警察、辅警的遗属,病故军人遗属,退役军人,国家综合性消防救援队伍转退的救援人员,见义勇为人员,国家和省规定的其他人员。
(三)下列情形不得报考
1.受过刑事处罚或者涉嫌违法犯罪尚未查清的;
2.因吸毒、赌博、卖淫嫖娼、故意伤害、寻衅滋事等行为受过行政处罚的;
3.曾被行政拘留、司法拘留的;
4.被依法列为失信联合惩戒对象的;
5.曾因违规违纪被单位开除、辞退解聘的;
6.本人家庭成员或近亲属中有曾被判处死刑或因危害国家安全罪被判刑,或者因故意犯罪被判处有期徒刑以上刑罚正在监所服刑、监外执行(含保外就医)的;
7.本人或家庭成员、主要社会关系参加非法组织、邪教组织或从事其他危害国家安全活动的;
8.其他不适合从事警务辅助工作的。
招聘办法
遵循公平、竞争原则,采用统一考试、体能测评、面试、体检、政治考核等方法确定招录对象,择优录取。
(一)笔试考试
笔试满分为100分,内容为《行政职业能力测验》、公安法律知识、时事政治等。
(二)体能测评
按笔试成绩排名1:3比例进入体能测评(若人数不足1:3的按照实际人数进入体能测评),体能测评项目和标准详见普通岗位辅警体能测评项目和标准,体能测评采取达标制,结果不计入总成绩。
在体能测评期间,如因个人原因引起的意外,由考生自行负责。
(三)面试
体能测评合格者按笔试成绩排名1:2进入面试(若人数不足1:2的按照实际人数进入面试)。如果招聘岗位有空缺,符合入围要求的比例考生,愿意服从分配的可以提出申请,审批同意后可进入面试。面试成绩满分为100分,合格分为60分。面试不合格者,不能列入体检对象。
面试结束后,按笔试成绩占40%、面试成绩占60%合计总成绩。若总成绩相等,按面试成绩从高到低排名。
(四)体检、政治考核
按总成绩排名1:1比例确定体检对象(若入围体检、政治考核人数不到1:1的比例按照实际人数进入体检、政治考核),体检费用由报考人员承担。体检合格人员入围政治考核,重点考核报考人员是否存在不得报考的情形,以及核实是否符合规定的报考条件。
(五)聘用
经笔试、体能测评、面试、体检、政治考核合格的考生确定为拟聘用人员,由台州市公安局路桥分局进行公示,公示期为5个工作日。公示无异议或有异议经调查后确认不影响聘用的签订劳动合同,聘用人员由路桥公安分局实行岗位统一分配。聘用人员试用期为2个月,需进行岗前培训,岗前培训或试用期不合格人员解除劳动合同。岗前培训和试用期合格的办理正式聘用手续。
(六)人员储备库
未入围体检和政治考核的考生,组成后备人员储备库,相关岗位缺员时按考试总成绩从高到低依次递补或以再次开展面试等方式确定对象并组织体检、政治考核等工作,合格的予以聘用。储备库有效期截至下一次公开招聘公告发布之日。
报名及资格审核
(一)报名时间
报名时间为2025年11月5日-11月21日(工作日上午8:30-12:00,下午2:00-5:00),逾期不再受理。
(二)报名地点
路桥区路北街道腾达路1298号(路桥公安分局11楼会议室)
(三)报名材料
1.台州市公安局路桥分局警务辅助人员招考报名表一式1份,填写考生信息,贴二寸免冠彩色照片;
2.本人身份证(双面复印)、户口簿(户主及本人页)、国家承认的学历证书、从业证书原件、复印件各一份,中国高等教育学生信息网(http://www.chsi.com.cn/)有效期内的学历认证(电子注册备案表)及报考岗位需要的资质证明和资格证书原件、复印件;
3.中国人民银行出具的个人信用报告一份;
4.退役士兵需提供退役士兵证原件及复印件一份或者由退役军人事务局出具的服役证明;
5.报名岗位有要求的其他相关材料。
薪酬待遇
实行岗位绩效和分类分级管理的薪酬制度。普通岗位辅警正式聘用后人均年收入约8.75万元(含五险一金)。
注意事项
(一)报名人员提供的所有材料应当真实、准确、有效。凡提供虚假信息和材料获取报考资格或有意隐瞒本人真实情况的,一经查实,即取消报考、录用资格。
(二)不按规定时间、地点参加招考相关项目测试的考生,视为自动弃权。
(三)体检、政审环节淘汰的及试用期、岗前培训不合格人员可在面试合格人员中按总成绩从高到低依次递补。
报名咨询电话:0576-82999025
台州市公安局路桥分局2025年11月5日
原始标题:警务辅助人员招聘公告(路桥)
原始链接:https://www.tprcw.com/article/4735.html