中国矿业大学徐海学院是中国矿业大学以新机制举办的独立学院,成立于1999年,2003年经教育部批准作为独立学院办学,是江苏省最早批准办学的独立学院之一。在武书连2025中国独立学院综合实力排名中,学院位列全国第33名,在理工类院校中位列全国第8名。
学院坐落于淮海经济区中心城市、国家首批生态园林城市、荣膺“联合国人居奖”的江苏省徐州市。学院具有高校教师职称自主评审权及独立申报各级各类人才称号、科研项目的资格,制定了完备的教师学历提升和培养发展的支撑政策,为教职工提供了广阔优质的发展平台。现因工作需要,面向社会公开招聘优秀人才。
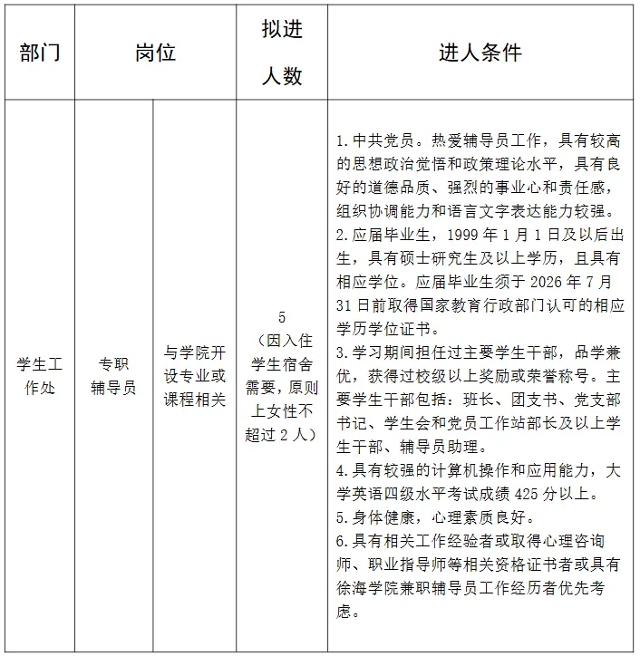
一、招聘岗位

二、报名时间及方式
(一)报名时间自本通知发布之日起至2026年3月31日止。
(二)报名方式应聘人员登录中国矿业大学徐海学院人才招聘网上报名系统,填写个人信息,提交报名申请。应聘人员报名和考核时使用的居民身份证明必须一致。
(三)报名注意事项应聘人员应如实填写个人信息、提交报名材料,如现场查验时不能提供报名所需有效证件等材料,或材料弄虚作假者,均取消考核和聘用资格。
识别下方二维码

公众号回复:【徐海】即可获取此次招聘完整公告及附件等信息

三、考核程序
学院在报名期限结束后将根据岗位报名情况组织考核,考核具体形式、内容及时间视学院安排决定,另行通知。考核人员确定被录用后,学院将在官网公布拟聘人员名单。
四、聘任待遇及身份
聘用人员根据学院有关规定享受工资福利待遇,按国家规定统一办理五险一金。经考核合格后实行人事代理制。
原标题:中国矿业大学徐海学院2026年公开招聘专职辅导员公告
文章来源:https://mp.weixin.qq.com/s/TEmyVHjWWFnU9k2izRIO2Q